Nejedou hodiny

Chevrolet Lacetti (Daewoo Nubira 3)

Moderátoři: Blue Lanos, koniQ

Odpovědět
tomassi
Příspěvky: 5
Registrován: úte úno 16, 2016 20:18

Nejedou hodiny

Příspěvek od tomassi »

Zdravím nejedou mi hodiny, ale rádio hraje. Nevíte co s tím?
Reklama
 

Uživatelský avatar
slidil
Příspěvky: 1126
Registrován: pon úno 06, 2012 22:04
Bydliště: Koštice, okr. Louny

Re: Nejedou hodiny

Příspěvek od slidil »

Co takhle uvést alespoň typ motoru, rok výroby....... :D
Na tohle se dá uvést akorát že to máš rozbitý. :mrgreen:

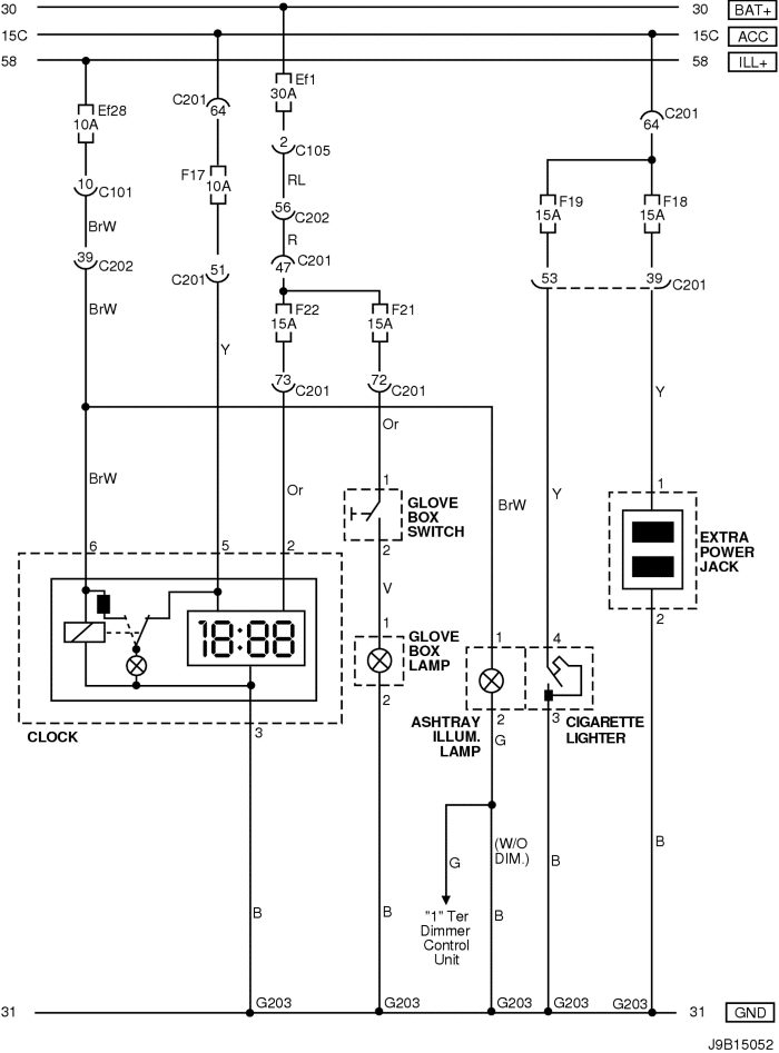
Lacetti 2009 mechan. převodovka HB:
j9b15052.png
Hyundai Bayon 1.2DPi 58kW - 2024

Bylo:
Captiva 2,2VCDi LTZ 135kW - 2012 (4x4 - 7míst)
Chevrolet Aveo 1,4 74kW - 2010
Hyundai Santamo 2,0i 102kW - 1999 (4x4 - 7míst)
tomassi
Příspěvky: 5
Registrován: úte úno 16, 2016 20:18

Re: Nejedou hodiny

Příspěvek od tomassi »

rok 2005, 1.4 70kw
Uživatelský avatar
slidil
Příspěvky: 1126
Registrován: pon úno 06, 2012 22:04
Bydliště: Koštice, okr. Louny

Re: Nejedou hodiny

Příspěvek od slidil »

Tak to nemám, mám servisní manuály až od roku 2006. Ale můžeš to zkusit, třeba se na zapojení nic nezměnilo.
Zkusil bych vyndat hodiny a zapojit je mimo palubku. Pokud půjdou je chyba v instalaci. Pokud ne jsou špatný hodiny.

Bez názvu.jpg
Bez názvu.jpg (14.3 KiB) Zobrazeno 2796 x
Hyundai Bayon 1.2DPi 58kW - 2024

Bylo:
Captiva 2,2VCDi LTZ 135kW - 2012 (4x4 - 7míst)
Chevrolet Aveo 1,4 74kW - 2010
Hyundai Santamo 2,0i 102kW - 1999 (4x4 - 7míst)
Odpovědět

Zpět na „Lacetti (Nubira 3)“