Stránka 1 z 19
Centrálne zamykanie s DO
Napsal: stř srp 15, 2012 19:05
od kacer_daffy
Pozdravujem všetkých pomoci chtivých,
prepáčte, že vytváram novú tému, ale mám taký dojem, že to bude lepšie.
Potreboval by som pomôcť s montážou DO k pôvodnému centrálu. Ide o Keetec CZ10.
Všetci tu píšu, že potrebujem jeden motorček pripojiť na šoférovu stranu a pripojiť naň novú riadiacu od DO, ale chcem sa opýtať, nedá sa to tak že len ten CZ10 pripojím niekde na konektor k relátku, ktoré tam cvaká a spína centrál? Alebo niekde k nejakému pinu, na ktorý je privedený vývod od spínača v šoférových dverách?
Aj by som si pozrel schému obvodu zapojenia, ale tá online ruská stránka nejakosi už nejde, píše, že zlý odkaz

a stiahnutý globaltis nemám, tak ak niekto može tak nech poradí čo s tým, poprípade mi to polopate vysvetlí.
Vopred Vám všetkým ďakujem.
Re: Centrálne zamykanie s DO
Napsal: stř srp 15, 2012 19:07
od 18lukin18
Re: Centrálne zamykanie s DO
Napsal: stř srp 15, 2012 22:26
od rastom1556
Ahoj
ako píše Luki v jeho vlákne to je všetko:
https://www.chevroletclub.cz/viewtopic.php?f=67&t=19819
Do šoférových dverí musíš dať motorček. Tiež mám keetec CZ10.
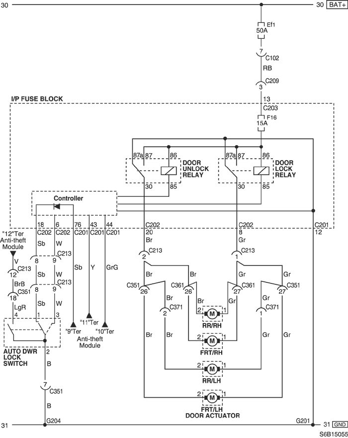
Tu je schéma centrálu.

- central.jpg (67.05 KiB) Zobrazeno 8371 x
Re: Centrálne zamykanie s DO
Napsal: stř srp 15, 2012 22:44
od rastom1556
Re: Centrálne zamykanie s DO
Napsal: čtv srp 16, 2012 11:22
od kacer_daffy
Re: Centrálne zamykanie s DO
Napsal: čtv srp 16, 2012 13:39
od rastom1556
Všetko vyriešime.
Večer pozriem tu tému, tuším že Luki tam mal tiež iné konektory.
Ešte by to chcelo schému zhodnú s tvojim modelom auta.
Vyzerá to, že Avea 1,2 a 1,4 nemajú rovnaké tie konektory.
Zatiaľ si môžeš namontovať motorček do vodičových dverí.
Neber to, ako rozkaz ale ako príslub pomoci pri montáži.
Určite to spojazdníme.
Inak ten odkaz na tú schému dal Jirka (Scorpion.11) niekde tu na fore ja som ho len prevzal.
Re: Centrálne zamykanie s DO
Napsal: čtv srp 16, 2012 15:18
od kacer_daffy
No tak to je jasné, že všetko vyriešime

Už som sa konečne chcel ráno do toho pustiť a hľa, konektory sú iné

skoro ma eblo

No nič, ak na niečo prídeš tak mi daj prosím vedieť, ďakujem Ti zatiaľ veľmi pekne.
Re: Centrálne zamykanie s DO
Napsal: čtv srp 16, 2012 15:43
od rastom1556
Pozeral som tu tému a na 6 strane som to popisoval.
Máš rovnaký konektor ako Luki.
Tu je kópia toho popisu.
Pozerám na to a ty máš trochu inak zapojené káble v konektore.
Ak je to aveo 2009 tak, v tom bielom konektore rada bližšie k tebe je ovládanie z centrálu diaľkového pripojené na 5 a 6 kolík to je biely a bledomodrý kábel. Zistíš to pri vypnutej batérii, tak keď jeden bude vodivý so zemou a druhý nie. Keď zamkneš dvere tak to bude opacne.
Motorceky by mali byť v kolíkoch hneď vedľa, rada ďalej od teba koliky 16 a 17. Farba by mala byť šedá s hnedou. Na fotke to nevidím.
Zistíš to tak keď pripojiš merak na ne a skúsiš zamknúť alebo odomknúť dvere malo by tam byť počas toho napetie. Ak by to nešlo zmerať (rýchlosť spínania) skús odpojiť jeden či motorčeky reagujú. To isté z druhým káblom.
Sedí to s tvojou fotkou a nákresom.
Ešte pozrem ten modrý konektor na smerovky.
Re: Centrálne zamykanie s DO
Napsal: čtv srp 16, 2012 16:11
od rastom1556
K tomu modrému konektoru.
Na 7 a 9 kolik by mali ist bledomodrý a modrý kábel.
Ktorá farba na ktorý kolík teraz neviem.
Ale nájdi bledomodrý kábel (buď bude na 7 alebo 9 kolíku) pripoj naň plus meráka a mínus meráka daj na kostru.
Ak tam budeš mať napätie pri zopnutých výstražných svetlách tak je to ten kolík čo potrebujeme.
Rovnako odskúšaj modrý kábel.
Ak to sedí pripoj tam tie oranžové káble z centrálu (káble z centrálu na smerovky).
Re: Centrálne zamykanie s DO
Napsal: čtv srp 16, 2012 18:27
od kacer_daffy
Ahoj,
ďakujem Ti veľmi pekne za vyhľadanie tej témy a pomoc pri zapojení.
Takže ak som to správne pochopil ták vývod z CZ10, modrý a zelený kábel mám pripojiť na biely konektor na kolík 5 a 6 čo by mali byť farby biely a modrý a vývody zelený a modrý z motorčeka, ktorý som pridal do šoférových dverí mám pripojiť na biely konektor na 16 a 17 kolík a farby by mali byť hnedý a sivý?
Čo sa týka modrého konektora tak buď na 7 alebo 9 kolík mám pripojiť vývod na smerovky z CZ10?
Mne z CZ10 ide iba jeden vývod na smerovky a vy ste tam zapájali nejaké dva vývody do toho modrého konektora cez nejaké diódy, vysvetlíš mi to prosím?
Ešte otázočka, nevieš či modrý z CZ10 mám pripojiť na 5 alebo 6 kolík alebo opačne a zelený tiež či na 5 alebo 6 kolík a vývody z motorčekov, zelený na 16 kolík a modrý na 17 alebo opačne?
Prepáč, že ťa toľko trápim, ale na montáž nemám nejakosi veľa času a ak sa do toho pustím tak si chcem byť 100% istý, že všetko bude klapať

Ešte raz veľmi pekne ďakujem za odpoveď.
Re: Centrálne zamykanie s DO
Napsal: čtv srp 16, 2012 22:52
od rastom1556
Ahoj
Môžeš mi sem dať schému tvojho diaľkového CZ10?
To s tým jedným káblom je zaujmavé ale aj to sa dá pripojiť.
Vlastne tie 2 oranžové káble, čo tam mám ja sú vlastne pripojené na jeden výstup CZ10 cez diódy.
Re: Centrálne zamykanie s DO
Napsal: čtv srp 16, 2012 23:08
od kacer_daffy
Re: Centrálne zamykanie s DO
Napsal: čtv srp 16, 2012 23:14
od 18lukin18
tak ty máš úplně jednoduché zapojení.
Plus napojíš na ten červený kabel jako u mě na fotkách,kostru,zapojíš motorek a jedeš.
Ty směrovky uplně jednoduše,vemeš konektor a na ten připojíš dva kabely a připojiš na ty dva kabely od směrovek,víc nic.
Máš super zapojení

Re: Centrálne zamykanie s DO
Napsal: čtv srp 16, 2012 23:20
od 18lukin18
rastom1556 píše:K tomu modrému konektoru.
Na 7 a 9 kolik by mali ist bledomodrý a modrý kábel.
takhle to mám já napojené

Re: Centrálne zamykanie s DO
Napsal: čtv srp 16, 2012 23:30
od rastom1556
Ahoj
tá schéma je rovnaká ako mám ja, tak by si tam mal mať na smerovky 2 káble.
Čo sa týka pripojenia na biely konektor, pochopil si správne. To či modrý kábel z centrálu pripojíš na 5 alebo 6 kolík zisťíš tak, že to jednoducho pripojíš.
Keď pri stlačení otvoriť na diaľkovom sa dvere odomknú je to dobre, ak sa zamknú vymeníš káble medzi sebou.
Čo sa týka kolíkov, kde ide motorček, tak správne zapojenie je také, že motorček vo dverách musí otvárať alebo zatvárať rovnako ako ostatne 3 motorčeky.
Ak ide opačne zameníš káble motorčeka medzi sebou.